1210 文字
6 分
エンジニア不足を解消するソリューションの仮説
結論
ソースコードをオープンソースにして、全世界のエンジニアがコミット出来る状態にすればいいんじゃね?
以下に説明を書く。
背景・問題
- 最近、「エンジニアが足りない!」「エンジニアの単価が上昇していて辛い」といった、エンジニアの採用に関する問題を聞く。
- しかしながら、エンジニアの採用はミクロな問題と考える。本質は、ビジネスゴールはプロダクトをリリースすること。
- そのためにエンジニアを採用し、開発するのが主流になっているのが現況。
目的
- ビジネス目標達成のために、システムの開発、運用を安価にスピーディーに行う。
アプローチ
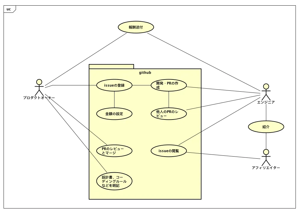
- エンジニアが自社プロダクトを開発するまでのフローを、ファネルで考えると以下のようになる。
- 全世界のエンジニア >>>>>>>>>>>>>>>>>> 要望にマッチ >>>>>>>> 転職可能 >>>>> 採用 >> パフォーマンスを発揮する
- 最初の取りこぼしが大きい。じゃあ、まずは全世界のエンジニアがコミット出来る状態にするのがスタートと考える。
- 働き方改革とも言えるが、どちらかというとアイディアによる働かせ方改革。
方法
- ソースコードをPublicにする。
- 課題管理はIssue機能を使う。
- 要望、bugfix、機能開発、技術的な質問、戦略コンサルティング。
- ソースコードはPull-requestで納品
- 技術的な質問は回答が行われたら報酬を付与。
- 報酬
- Issue毎に報酬金額を設定する。
- 付与タイミング
- 1つのissueあたりの金額設定
- 売上連動のレベニューシェア。
- 報酬の受け取り
- pull-requestがmergeされたタイミングで検収とみなす。
- 報酬は、日本円、外貨、仮想通貨、ウォレットなどで受け取れるようにする。

ユースケース図にすると以下のようなモデル。
評価
メリット
- Issueやドキュメントを英語で書けば、海外の安い単価のエンジニアを呼び込めるので単価が下がる
- 透明性が高い
- 公平なプライシング。
- 中間業者によるコストは無し。
- C2C
- Githubの費用が無料。(Private Repositoryでは無いので)
- 英語でドキュメントを書けばオフショア開発を出来る
- サーバサイド、アプリ、デザイナを同一の方法でマネージ出来る。
- 趣味で作りたいサービスがあって、お金も少し出せるなら良い。目的が勉強ではなくてサービスのリリースという前提。割り切り必要。
デメリット
- ソースコードを公開するという心理的障壁がある。
- 第三者にまねされるリスクがある。(特許であらかじめ押さえるとかが必要)
- セキュリティホールがあったら、悪用されてしまう。(逆に見つけてもらえるかも知れない)
- 報酬管理をする必要がある。
- githubにはAPIがあるので報酬振り込み用のプログラムを書けば自動化できる。
- 案件のディスカバリ、マッチングの方法
- 広告打つ
- アフィリエイトの運用を作る。
- ローカルで開発環境を簡単に再現できる必要あり。
他にも考えないといけないこと
- 著作権周りの権利ルール設定。
- 適用出来そうなプロダクト
- マッチしそう:コンシューマ向けサービス。(Togetterとか、mercariとか。世の中のほとんどのプロダクトに適用出来そう)
- マッチしなさそう:期限が厳しいプロダクト。
応用
- このような目的で作られたgithubのrepositoryのissueをまとめるようなサイトを作る。
- 金額、報酬、納期、使用テクノロジーなどでソートやフィルタが出来るようにする。
- アフィリエイターの立ち位置
- アイディアが面白ければ、資金調達も可能になるはず。
参考事例
- IssueHunt
- GithubのIssueに対してFund raiseを行えるサービス。
- BoostIo/Boostnote
- IssueHuntをうまく利用して開発を進めているサービス。1つのissueに対して$20が相場。
- Gitlab handbook
- gitlabがより進んだ形で運用しています。会社のたくさんの情報がpublicになっており、開発にジョインできる状態になっています。ドキュメントが大量にあるので初期のラーニングは大変そうですが、一見価値あり。
まとめ
- プロダクト担当者が勇気を振り絞れば、ワークするかも知れない。
- まねされても痛手にならないようなプロダクトの開発に使えそう。
FAQ
- Q: Issueにまとめられる人が居ません。
- A: 自分で努力してスキルを獲得してIssueにまとめるか、業務委託やコンサルに依頼する。依頼内容は、要望定義、要件定義、設計までを依頼してアウトプットをissueへの登録にする。
- A: むしろIssueにまとめる人を募集すれば良い。それを評価出来ない場合は二重投資になるが複数人に投げて比較、和集合を取るなどして整形する。
エンジニア不足を解消するソリューションの仮説
https://blog.teraren.com/posts/engineer-oss/ 関連記事
この記事が役に立ったら
GitHub Sponsorsで応援できます